400-0094-002
文章來源:北京電影學院 2018-01-02 09:30:00
北京電影學院2018年招生簡章
北京電影學院是中國電影工作者的搖籃,在國內電影教育界和文化藝術界享有盛譽,也是亞洲規模最大、世界著名的電影藝術高等學府。我校以優良的教學傳統,雄厚的師資力量,齊全的學科專業,完善的教學設備以及規范的教學秩序,成為中國培養電影藝術創作、管理及理論研究人才的重要基地。2018年我校藝術類本科計劃招生490名,各專業面向全國招生(含華僑、港澳臺地區),無分省計劃,文理兼招,學制4年。藝術類高職計劃招生50名,分省計劃,文理兼招,學制2年。最終招生計劃數以教育部網站公布的計劃數為準。
一、本科招生專業、人數及學費

二、高職招生專業、人數及學費(學制2年,分省計劃招生)
高等職業教育學院:
1.組織??紝I:考試辦法及錄取原則依據“第九部分院系專業介紹”中高等職業教育學院對該專業的介紹

2.不組織??紝I:錄取原則依據“第九部分院系專業介紹”中高等職業教育學院對該專業錄取原則的要求

三、報考條件
1. 符合普通高等學校2018年度招生工作規定中報名條件且符合我校各專業要求者均可報考
具體專業要求依據“第九部分院系專業介紹”中對專業報考條件的要求。
2. 下列人員不能報考
(1)未取得2018年所在省高考報名資格的考生;
(2)未按所在省普通高等學校招生工作(藝術類)有關規定執行者;
(3)因觸犯刑法已被有關部門采取強制措施或正在服刑者。
四、專業報名及專業考試
我校屬教育部批準獨立設置的本科藝術院校。報考考生均需參加全國普通高等學校招生考試中的文化考試和我校組織的專業考試。報名分文化考試報名和專業考試報名。
按教育部有關文件規定,考生所報考專業屬省統考范圍內的,應按照省有關招生規定執行。報考我校的專業是否涉及省統考以及涉及哪一類省統考,請考生嚴格參照所在?。ㄗ灾螀^、直轄市)的省級招生考試機構公布的關于藝術類省統考科目對應的藝術類專業范圍,確認是否涵蓋考生所要報考我校的專業,如在涉及范圍內,請考生務必參加且成績合格。
我校不組織現場確認及現場報名,報考考生必須參加網上報名、網上繳費,在規定時間內自行打印各階段《專業考試準考證》。
凡參與我校2018年藝術類專業網上報名者,均視為已詳細閱讀了《北京電影學院2018年藝術類本科、高職招生簡章》,并充分理解及認可本簡章中所述的各項規定、考試方式、錄取原則等有關規定。
2018年我校部分院系專業初試除北京考點之外,另設:杭州、成都考點。
(一)專業報名:
1. 網上報名及網上交費
⑴ 網上報名起止時間為2018年1月3日9:00起至2018年1月13日9:00止。逾期不再補報。⑵ 考生進行網上報名前,請務必認真閱讀《北京電影學院2018年藝術類本科、高職招生簡章》,了解報考信息以及網上報名說明,不按要求報名,上傳照片不符合要求,誤填、錯填報考信息或填報虛假信息,未完成網上交費等產生的一切后果由考生本人承擔。
⑶ 報名網址:http://bkbm.bfa.edu.cn
第一步:登錄報名網址,使用考生本人真實姓名、身份證號、本人常用手機號及常用郵箱進行注冊;
第二步:注冊成功后,使用身份證件號和密碼登錄報名系統;
第三步:選擇報名類型,同時認真閱讀《考生須知》;
第四步:填寫考生信息,上傳近期一寸白色背景彩色免冠證件電子照片,電子照片文件為jpg格式文件,文件大小不得超過300KB,請考生必須按規定上傳;
第五步:選擇報考院系、專業,同時選擇考點;
第六步:網上交費;
l 考生未完成網上交費不具有考試資格。網上交費成功后,即生成專業考試準考證號。一旦準考證號生成,考生無論參加考試與否,報名費不予退還。
l 報考我校藝術與科技專業、戲劇影視美術設計專業、新媒體藝術專業、環境設計專業、產品設計專業、動畫專業、漫畫專業、數字媒體藝術專業的考試費為160元(京教函〔2016〕548號)。除上述專業外,我校各專業(含招考方向)初試報考費100元;復試費80元;三試費80元(根據京發改〔2004〕2651號文件)。考生按參加的考試階段,通過報名系統繳納費用。
l 網上繳費在線支付客服電話:4001-500-800
2. 關于《北京電影學院2018年本科、高職專業考試準考證》(以下簡稱《準考證》)
(1)網上交費成功后,考生自行打印各階段《準考證》;
(2)考生憑自行打印的各階段《準考證》及有效身份證件參加各階段的專業課考試,無需加蓋公章;
(3)《初試準考證》打印時間為2018年1月16日-1月18日;
(4)其他各階段的《準考證》,在各階段繳費成功后,即可自行打印。考生憑借新生成且自行打印的《準考證》及本人身份證參加下一階段考試,上一階段《準考證》自行作廢。
考生請注意:
l 各階段的考試成績與通過情況查詢、繳費及打印《準考證》,考生均需登錄網上報名系統完成。
l 確認信息后,不得修改考生信息;完成某專業(含招考方向)的報名費支付后,不可以更改報考專業(含招考方向);完成考試時間選擇結果確認后,不可以更改所選擇的考試時間。
l 報考我校各專業(含招考方向)的考生,只能選擇一個考點參加初試的考試。外地考點不設復試及三試考試,所有通過初試的考生一律到北京考點參加下一階段的專業考試。
l 報考我校的考生請認真核對考試時間,在考試時間不沖突以及專業(含招考方向)間未做兼報限制說明的可選擇兼報,但最多只能兼報3個專業(含招考方向,且含戲劇影視表演高職)。
l 報考聲音學院各專業的考生,只允許兼報其中兩個專業。如專業考試兩個專業均取得專業考試合格證,錄取時不分先后。
不按以上規定報考者,一經查出取消考試資格,所涉及專業(招考方向)考試成績作廢。
l 報考我校高等職業教育學院戲劇影視表演專業的考生,須首先參加表演學院表演專業(本科)的報名,并在填報專業時選擇兼報高職,繳納一份初試報名費100元,持《表演專業(本科)初試準考證》參加表演專業(本科)的專業課初試,成績共用。初試合格后,考生進入報名系統繳納一份復試考試費80元,持《表演專業(本科)復試準考證》參加表演專業(本科)的專業課復試,成績共用。復試合格后,須進入報名系統確認參加戲劇影視表演專業(高職)的三試(此階段與本科表演專業分開),繳納三試費80元。繳納三試費成功后,自行打印《高職三試準考證》,按三試考試安排,參加戲劇影視表演(高職)三試考試。
l 我校藝術與科技專業、戲劇影視美術設計專業、新媒體藝術專業、環境設計專業、產品設計專業、動畫專業、漫畫專業、數字媒體藝術專業的專業考試只設一試。專業考試成績是否通過,請考生于2018年4月15日通過北京電影學院網站查看。
3. 關于提交報考材料
報考材料包括:①身份證原件及復印件;②帶有2018年高考考生號的(《考生報考證》或《藝術類準考證》或《普通高考考生報名信息單》)的原件及復印件;③《藝術類省統考合格證》(報考專業涉及省統考的需提交);④《北京電影學院2018年專業考試報名登記表》;⑤《專業考試準考證》;⑥現役軍人須持大軍區級政治部《介紹信》原件。
(1)報考我校各專業(除動畫專業、漫畫專業、數字媒體藝術專業外)的考生,參加各專業面試(最后一階段)時,須提交以上報考材料;
(2)報考藝術與科技專業、戲劇影視美術設計專業、新媒體藝術專業、環境設計專業、產品設計專業的考生,需在參加面試科目時,須提交以上報考材料;
(3)報考動畫專業、漫畫專業、數字媒體藝術專業的考生由于不設面試,故專業考試成績通過(即4月15日網上公布專業考試合格)的考生,需立即于4月15日--4月20日期間以特快專遞形式向專業考試通過的院系提交以上報考材料的復印件。對于兼報以上三個專業的考生,須分別按照所通過的專業向所在院系進行報考材料提交。
如遇以下情況,我校將取消考生專業報考資格及專業考試各階段成績:
①考生所提交的材料或身份不符合考生所在省(市)藝術類考生報考資格;
②考生提供虛假報考材料;
③我校向各?。ㄊ校┱猩荚嚈C構報送考生信息數據時,被所在省(市)招生考試機構審核不通過。
(二)關于考點:
1. 北京考點:考試地點在北京電影學院·校內??荚噷I:涉及簡章中列舉的各個專業(招考方向)
2. 外埠考點:具體信息如下

注:1. 外埠考點只設初試。
2. 考生只能選擇一個考點參加初試的考試。
(三)關于專業課考試:
1. 考生必須攜帶本人《身份證》(如持臨時身份證,須同時攜帶戶口卡)和自行打印的《專業考試準考證》(A4紙大?。?,按指定時間、地點參加專業考試,證件不齊者不得進入考場。
2. 考場安排:北京考點各專業(招考方向)的初試、復試、三試具體考試安排,請考生務必密切關注報名網站首頁的“通知公告”以及在學校指定“發榜處”公布的考場安排。
外埠各考點:各專業初試考試安排,以各考點現場公布的“專業考試考場安排”為準。外埠各考點不閱卷、不單獨公布結果,試卷統一帶回本校一起評判;進入下一階段的合格名單及考試安排請考生務必密切關注報名網站首頁的“通知公告”以及在學校(北京本部)指定“發榜處”。
3.考試紀律:報考我校的考生在參加專業考試過程中,必須嚴格遵守國家高考考試紀律及北京電影學院考試規定,對違反考試管理規定和考試紀律,影響考試公平、公正行為者,將依據《中華人民共和國教育法》、《國家教育考試違規處理辦法》、《普通高等學校招生違規行為處理暫行辦法》、《北京電影學院本科招生考試考生須知》所確定的程序和規定進行從嚴查處,并將處理結果書面通報生源所在地省級招生考試機構進行后續處理。
根據教育部辦公廳《關于做好2018年普通高等學校部分特殊類型招生工作的通知》(教學廳【2017】15號)文件規定:凡有作弊行為的考生,包括偽造騙取報名資格等情況,均應當認定為在國家教育考試中作弊,取消其招生考試的報名和錄取資格,同時通報生源所在地省級招生考試機構取消該生當年高考報名和錄取資格。發現存在組織作弊、買賣作弊設備、買賣考題、替考等作弊以及幫助作弊等違法行為,涉嫌犯罪的,移交司法機關,依照有關法律處理。
4.按教育部規定:我校各專業考試合格人數,不超過招生計劃的4倍??忌捎?018年4月15日通過北京電影學院網站查看“專業考試合格榜”的具體發榜時間。
五、考生注意事項
1.專業考試合格的考生在填報高考志愿時,所報專業代碼以考生所在省級招生考試機構公布的代碼為準(填報高考志愿代碼為各省自行編制)。有問題請考生向所在省級招生考試機構咨詢。
2.請考生認真填寫高考體檢表中的每一項,特別是“繼往病史”一欄。我校新生入學復查時,如發現考生提供的“高考體檢”信息有誤,或發現考生隱瞞病史,將按教育部有關規定取消其入學資格,退回原地區、原單位。
六、文化考試及志愿填報
1.北京電影學院專業考試合格的考生須參加“2018年全國普通高等學校招生文化課考試”。 華僑、港澳臺地區考生須遵照中國普通高等學校聯合招生辦公室規定的時間報名參加文化課考試。
2. 報考我校高職的考生需按我校投放所在省的計劃填報志愿,無計劃省的考生填報志愿無效。如省統考不涉及的專業,考生必須參加我校組織的專業課考試,并取得專業考試合格證,否則填報志愿無效。
七、學費、畢業證書及就業
1.學費等有關收費標準如有變動,按上級新頒布的文件規定執行。
2.學院實行獎學金、勤工助學等制度,并可協助學生向銀行申請國家助學貸款。
3.合格畢業生均頒發國家教育部統一印制蓋有北京電影學院公章的普通高等學校本科畢業證書,符合《北京電影學院學位授予工作細則》的本科畢業生授予學士學位頒發證書。 高職(??疲┖细癞厴I生均頒發國家教育部統一印制蓋有北京電影學院公章的普通高等學校高職畢業證書,為??茖哟螌W歷。
4.畢業生就業遵循市場調節,政府調控,學校推薦,畢業生與用人單位雙向選擇的原則。主要流向各類影視單位、各類型電影(電視?。﹦〗M、動畫游戲制作企業、各大電視臺、電臺、文化藝術團體、報社、雜志社以及各大網站等。
八、入學
1.考生報名、赴考往返路費和食宿自理。
2.新生入學進行體檢,對患有疾病的新生,經院指定醫療單位診斷不宜在校學習,但短期治療可達到國家規定的入學體檢標準者,經學校批準暫不予注冊,保留入學資格一年。
3.三個月內對新生報考條件進行復查。如發現有偽造學歷、隱瞞病史、考試作弊以及未按省規定執行等行為不符合錄取條件者,將取消其入學資格,退回原地區或原單位。
4.新生入學后外語一律學習英語。
5.為保證正常的教學秩序,2018年入學學生在校學習期間不得和任何學校以外的機構(公司)簽署任何經濟合約(在校期間實習拍攝除外)。此規定適用于在校本科學生和高職學生,畢業后簽約公司隨個人意愿。
九、院系專業介紹(含各階段考試安排及錄取原則)
(一)幾點說明:
1.各院系的專業考試安排,以網上報名系統“通知公告”及現場公示為準;具體的考試時間以各階段《準考證》上時間安排為準;考試時長以卷面時長為準。
2.校定分數線、分數比值的計算公式為:
分數比值=考生文化課成績(含政策性加分)÷ 考生所在省本科一批錄取最低控制分數線【文、理】× 100
※ 對于實行高考綜合改革以及本科錄取批次合并的省(市),我校將按照教育部以及考生所在?。ㄊ校┫嚓P規定執行。
例如在我校2017年招生工作中,上海市考生使用“自主招生控制分數線”(不分文、理)進行分數比值計算;浙江省考生使用“普通類一段線”(不分文、理)進行分數比值計算。山東省考生使用“自主招生最低錄取控制參考線”(分文、理)進行分數比值計算;海南省考生使用“自主招生線”(分文、理)進行分數比值計算。
※ 對于個別省份藝術類考生文化成績滿分與普通類考生文化成績滿分不一致時:高考文化課成績比值計算辦法依據考生所在省規定執行;對于考生所在省未做出相關規定的,分數比值計算辦法為:【藝術類考生文化成績(含政策性加分)÷藝術類高考文化滿分×普通類高考文化滿分】÷考生所在省本科一批錄取最低控制分數線【文、理】× 100。
※ 若考生所在?。ㄊ校┬乱荒甓绕胀ǜ叩葘W校招生工作有其它補充規定,按相關規定執行。
3.關于成績并列:
①按照專業考試成績排序擇優錄取的各專業(含招考方向),錄取時如果遇到專業考試成績并列的情況,則依據考生文化考試成績的分數比值從高到低排序擇優錄取。
②按照文化成績的分數比值排序擇優錄取的各專業(含招考方向),錄取時如果遇到分數比值排序并列的情況,則依據專業考試成績從高分到低分排序擇優錄取。
(二)院系專業介紹:
院系介紹順序依次為:文學系、導演系、表演學院、攝影系、聲音學院、美術學院、管理學院、電影學系、攝影學院、動畫學院、影視技術系、視聽傳媒學院、數字媒體學院、高等職業教育學院。
文學系 咨詢電話:82045146
專業介紹:
我國電影編劇和理論人才教育的主要基地,為中國的影視事業培養了大批專業的編劇和理論人才。
課程設置:
電影劇作基礎、電影劇作理論與技巧、電影劇本寫作、電影理論、傳播理論、中國電影史、外國電影史、中外文學作品賞析,國別電影、影片分析、電視劇寫作等數十門課程。
專業要求:
報考文學系的考生要求聽力正常。
考點設置:
北京
專業考試安排及錄取原則:
北京考點

導演系 咨詢電話:82283429
專業介紹:
戲劇影視導演(電影導演)是導演系傳統和優勢專業,也是導演系的人才培養主干方向。
課程設置:
專業基礎課:劇作、表演、視聽語言、剪輯、短片創作等;
專業素養課:圖片攝影、電影攝影、電影美術、電影聲音、電影音樂、中外電影史、電影閱讀、美學原理、藝術概論、電影產業實務、電影制片管理等;
專業課:紀錄片理論與制作、導演創作、導表實踐、導演藝術等。
專業要求:
報考戲劇影視導演專業的考生,要求聽力正常,無色盲。
考點設置:
北京
專業考試安排及錄取原則:

表演學院 咨詢電話:82283424
專業介紹:
表演學院是培養中國電影表演高級創作人才的搖籃。表演學院突出“電影表演教學”特色優勢,強調培養學生實踐能力,給學生創造實踐機會,舞臺演出與影視拍攝并重。
課程設置:
學科基礎課、專業基礎課、專業核心課、教學實踐課、社會實踐課。
專業要求:
報考表演專業的考生,要求聽力正常,雙目視力均應在5.0以上(經佩戴隱形眼鏡矯正4.8以上,新視力表)。無肢體畸形,體表無疤痕、紋身、胎記及皮膚病。
考點設置:
北京
專業考試安排及錄取原則:

注意事項:報考表演專業的考生,參加專業考試時:一律不許化妝,嚴禁穿著增高鞋,使用增高墊;進入三試參加專業考試時請自備形體練功服、平跟軟底鞋。
攝影系 咨詢電話:82283210
專業介紹:
本專業主要培養具備影視創作、專業影像制作方面的基本理論和實踐技能,能夠在電影電視領域從事導演、攝影、照明及后期影像制作的復合型、應用型人才,為在各領域的后續發展打下堅實基礎。
課程設置:
影視技術概論、影視攝影技術、影視照明技術與技巧、影視后期制作、電影電視剪輯、影視特效制作等。
專業要求:
報考影視攝影與制作專業的考生,要求聽力正常,雙目視力均應在5.0以上(經矯正4.8以上,新視力表)且無色盲、色弱。
考點設置:
北京
專業考試安排及錄取原則:
北京考點

聲音學院 咨詢電話:82045341
專業介紹:
錄音藝術專業(電影錄音):主要學習戲劇影視學、音樂學、計算機科學、電學、聲學等方面的基本理論和知識,接受聲音藝術創意、聲音制作技術方面的基本訓練,能綜合運用各種技術手段和工具進行影視及其它媒體作品的聲音設計與制作。
作曲與作曲技術理論專業:旨在培養影視及相關媒體領域的音樂創作及制作的專業人才。系統學習作曲及作曲技術的相關理論,并側重于影視音樂的創作實踐。
藝術與科技專業:主要學習聲音藝術及錄音技術基本理論知識,掌握數學與自然科學基礎知識以及與互動媒體相關的計算機科學與技術、信息與通信工程等學科的基本理論、技能和方法,綜合培養良好的技術和藝術綜合素質,能在游戲、數字娛樂、交互媒體、網絡媒體、新媒體工程等領域從事聲音與系統的策劃、設計與制作工作。
課程設置:
錄音藝術專業(電影錄音):同期錄音、后期制作、聲音編輯、聲音設計、電影聲音創作等。
作曲與作曲技術理論專業:音樂基礎理論、和聲學、視唱練耳、配器法、曲式與作品分析、MIDI制作技巧、歌曲作法、電影音樂分析、電影音樂制作等。
藝術與科技專業:數字音頻技術、聲音編輯、聲音合成、游戲聲音設計、交互設計、媒體系統設計等。
專業要求:
報考聲音學院各專業的考生,均要求聽力正常。
考點設置:
北京、杭州、成都
專業考試安排及錄取原則:
北京考點
杭州考點(考試內容及錄取原則參看北京考點)

成都考點(考試內容及錄取原則參看北京考點)

注意事項:報考聲音學院各專業的考生,除鋼琴外,其他演奏樂器自備。演唱、演奏無需伴奏。
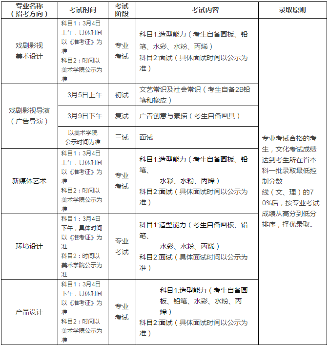
美術學院 咨詢電話:82045883
專業介紹:
美術學院主要致力于電影視覺藝術設計、影像與當代藝術、電影衍生品設計開發的專業人才培養。是我國電影視覺藝術創作領域和理論人才教育的重要基地,為中國的影視事業和相關藝術領域培養了大批的專業人才。
目前招收五個專業:
戲劇影視美術設計專業:培養專門從事電影美術設計、電影特技設計、電影人物造型設計專業領域德才兼備的創作型高級人才。
戲劇影視導演專業(廣告導演):培養能從事影視廣告、影視導演及相關領域德才兼備的高級專門人才。
新媒體藝術專業:具有當代性、實驗性、包容性以及前沿的理念和科技手段。人才培養的重點是基于在跨媒體、跨領域的知識結構中開拓學生在視覺藝術中對平面與空間、靜態與動態影像的創造力。具備探討、挖掘、表達、當代文化語境轉換的復合型視覺藝術創作人才的能力。
環境設計專業:本專業面向快速增長的新型電影視覺設計人才的需求,主要培養在新技術應用下,電影媒介及跨媒介大生態環境下的虛擬空間設計人才,包括電影影像媒介、衍生網絡媒介和跨媒介的,虛實交互娛樂空間和商業空間的數字環境設計。
產品設計專業:專業人才培養是以電影產業為依托,培養能從事電影衍生品設計、開發及相關領域德才兼備的高級專門人才。
課程設置:
學科基礎課、專業基礎課、專業核心課、教學實踐課、社會實踐課。
專業要求:
報考美術學院各專業的考生,均要求聽力正常,且無色盲、色弱。
考點設置:
北京
專業考試安排及錄取原則:
北京考點

注意事項:報考美術學院的考生,除畫紙、創作紙、草稿紙外,其它繪畫工具一律自備。
管理學院 咨詢電話:82283291
專業介紹:
電影學專業(制片與市場):培養具有項目開發、制作管理、市場營銷等能力的高素質復合型影視文化項目運營專業人才。該專業畢業生應當通曉影視文化項目運營的流程管理技能,掌握扎實的影視文化項目策劃、制作、營銷等綜合管理知識,能夠作為項目領導者獨立策劃運營影視文化項目的高級管理者。
課程設置:
公共基礎課、公選課、專業基礎課、專業課和影視文化產業講座與社會實踐。
專業要求:
報考電影學專業的考生,要求聽力正常。
考點設置:北京、杭州
考試安排及錄取原則:
北京考點

杭州考點(考試內容及錄取原則參看北京考點)

電影學系 咨詢電話:82042616
專業介紹:
本專業培養掌握系統的電影學知識、扎實的視聽語言訓練,具備專業電影文化理論、創作理論及中外電影史素養的影視批評人才和影視節展策劃人才。同時,具備進一步在電影學、藝術學方面繼續深造的能力。
課程設置:
電影概論、影片分析、視聽語言、中國電影史、外國電影史、劇作理論、國別電影、藝術流派與方法、文學作品分析、戲劇作品分析、電影導演與表演、影像人類學、類型電影等數十門課程。
專業要求:
報考電影學專業的考生,要求聽力正常。
考點設置:
北京
考試安排及錄取原則:

攝影學院 咨詢電話:82049041
專業介紹:
本專業主要培養目標是培養能從事圖片攝影、傳媒、影像、平面廣告、藝術設計、攝影理論研究、攝影教育及相關工作,德才兼備的高級專門人才。
課程設置:
攝影基礎、藝術鑒賞、攝影曝光控制與影調調節、紀實攝影、人像攝影、新聞攝影、影像高品質控制、多媒體制作、影像短片創作等課程。
專業要求:
報考攝影專業的考生,要求聽力正常,雙目視力均應在5.0以上(經矯正4.8以上,新視力表)且無色盲、色弱。
考點設置:
北京、成都
專業考試安排及錄取原則:

成都考點(考試內容及錄取原則參看北京考點)

動畫學院 咨詢電話:82043786
專業介紹:
動畫:本專業主要培養能夠適應動畫行業發展的需要,系統掌握動畫專業的基本理論和基本技能,向動畫導演及高級動畫創作方面發展的創新型人才。
漫畫:本專業主要培養能夠適應漫畫行業的需求,系統掌握漫畫基礎理論和知識技能;具備綜合文化素質及創新精神的高素質應用型漫畫原創藝術人才。
戲劇影視文學專業(動漫策劃):本專業主要培養適應當前及未來社會發展的動畫編劇及原創動漫策劃人才。
課程設置:
動畫:動畫概論、動畫技法、動畫制作、動畫分鏡頭畫面、動畫設計、三維電腦制作、畢業設計等;
漫畫:漫畫概論、漫畫技法、漫畫設計、漫畫編輯、裝幀設計、漫畫創作、畢業創作等。
戲劇影視文學專業(動漫策劃):動漫策劃概論、動畫視聽語言、動畫編劇、動畫制片管理、漫畫腳本、畢業創作等。
專業要求:
報考動畫專業和漫畫專業的考生,要求聽力正常,無色盲、色弱。
報考戲劇影視文學專業(動漫策劃)的考生要求聽力正常。
考點設置:
北京、杭州、成都
專業考試安排及錄取原則:
北京考點

杭州考點(考試內容及錄取原則參看北京考點)

成都考點(考試內容及錄取原則參看北京考點)

注意事項:報考動畫專業和漫畫專業的考生,除畫紙、創作紙、草稿紙外,其它繪畫工具一律自備。
影視技術系 咨詢電話:82283307
專業介紹:
本專業主要培養適應電影產業快速發展需要,具備電影藝術素養,系統掌握數字電影技術專業知識和技能,可以廣泛就業于電影制作、發行放映、廣播電視、文化創意、教育培訓等行業的復合型電影科技人才。
課程設置:
影視技術導論、短片制作、數字影像處理、C++程序設計、計算機圖形學基礎、數字特效技術、3D電影制作、電影制作技術流程等。
專業要求:
報考影視攝影與制作(數字電影技術)專業的考生,要求聽力正常,無色盲、色弱。
考點設置:
北京
專業考試安排及錄取原則:

視聽傳媒學院 咨詢電話:82283228
專業介紹:
廣播電視編導專業:旨在系統學習傳統視聽內容創作及技巧的相關理論,側重基于互聯網視聽內容的創作,并掌握前沿的互聯網節目制作技術,了解互聯網視聽作品的傳播特點,培養富有創新精神的服務于互聯網節目生產的視聽內容專門人才。
課程設置:
廣播電視編導專業:課程分為學校公共基礎課和視聽傳媒學院內專業課與畢業作品(論文)等環節類型。其中主要專業課程有:互聯網節目技術基礎、視頻創作應用基礎、互聯網節目聽覺傳達、互聯網節目導演創作、網絡節目視聽語言等。
專業要求:
報考廣播電視編導專業的考生,要求聽力正常,雙目視力均應在5.0以上(經矯正4.8以上,新視力表)且無色盲、色弱。
考點設置:
北京、杭州
專業考試安排及錄取原則:
北京考點

杭州考點(考試內容及錄取原則參看北京考點)

數字媒體學院 咨詢電話:82281711
專業介紹:
數字媒體藝術:本專業培養面向數字媒體藝術領域,掌握虛擬現實交互設計及虛擬影像創作方法,具備較高綜合文化素養及創新精神的應用型人才??稍陔娪半娨?、網絡媒體、數字娛樂與旅游、展覽展示、交互廣告設計、文化遺產保護、數字演藝、新聞出版和數字媒體教育等跟文化創意產業相關的領域,從事有關數字媒體內容創意、設計和制作。
課程設置:設計學方法、程序設計基礎、人機交互技術、交互敘事基礎、虛擬造型概念設計、交互視聽語言、交互界面設計、移動媒體設計、數字媒體聲音設計、虛擬角色制作、交互引擎應用、交互裝置與投影藝術、交互媒體角色與敘事、交互電影創作等。
專業要求:
報考數字媒體藝術專業的考生,要求聽力正常,雙目視力均應在5.0以上(經矯正4.8以上,新視力表)且無色盲、色弱。
考點設置:
北京、杭州、成都
專業考試安排及錄取原則:
北京考點

杭州考點(考試內容及錄取原則參看北京考點)

成都考點(考試內容及錄取原則參看北京考點)

高等職業教育學院 咨詢電話:82045802
專業介紹:
戲劇影視表演:本專業旨在培養德智體美勞全面發展的、能夠適應社會主義現代化建設需要的、能夠從事影視表演、舞臺表演創作及相關工作的高質量電影專業人才。
人物形象設計:培養德智體美勞全面發展的、能夠適應社會主義現代化建設需要的、能夠從事影視化妝造型、特效化裝與制作及相關工作的高質量電影專業職業人才。
課程設置:
戲劇影視表演:表演、語言技巧。
人物形象設計:專業基礎課 電影化裝概論、電影化裝造型基礎;專業課 發型設計與制作、時尚化裝、影視化裝、電影特效化裝與制作。
專業要求:
報考戲劇影視表演專業的考生,要求聽力正常,雙目視力均應在5.0以上(經佩戴隱形眼鏡矯正4.8以上,新視力表)。無肢體畸形,體表無疤痕、紋身、胎記及皮膚病。
報考人物形象設計專業的考生,要求聽力正常,雙目視力均應在5.0以上(矯正視力4.8以上,新視力表),且無色盲、色弱。
專業考試安排及錄取原則:

·組織??紝I:戲劇影視表演
注意事項:報考表演專業的考生,參加專業考試時:一律不許化妝,嚴禁穿著增高鞋,使用增高墊;進入三試參加專業考試時請自備形體練功服、平跟軟底鞋。戲劇影視表演專業,初試進入復試合格線依據表演學院劃定的合格線為準;復試進入三試的合格線依據高等職業教育學院劃定的合格線為準。進入高等職業教育學院三試的考生,需要參加高等職業教育學院組織的三試考試。
·不組織校考專業:人物形象設計

十、聯系信息
學校地址:北京市海淀區西土城路4號 郵政編碼:100088 學校網址:http://www.bfa.edu.cn
招生咨詢電話:招生辦公室(010) 82048291
招生監察電話:(010) 82044801
到達北京電影學院的乘車路線:
從西直門乘375路公共汽車“薊門橋北”站下車
從西客站乘21路公共汽車“薊門橋北”站下車。另外乘94、304、392、498、658、671、運通103路公共汽車“薊門橋北”站下車
地鐵10號線“西土城站”C出口往南500米
聲明:我校不舉辦任何形式的本科專業考試的考前輔導班。凡任何單位或個人以我校名義舉辦的考前輔導班,我校將追究其法律責任。
北京電影學院招生辦公室
2018年1月
返回2018列表
文章作者:星干線